近日中国星展银行发布了一条通知,据介绍在2025年星展中国将推出差异化账户服务。丰盛理财账户未满足最低资金留存要求,将被收取300元/月的账户管理费。如果你不想被收取账户管理费,可以选择将账户降级为一般银行账户。这个要求和渣打银行、汇丰银行等都是一样了,只不过星展银行丰盛理财账户门槛更高。我比较喜欢星展银行每个季度的投资展望直播活动,有专门的策略师包括星展银行集团内部的,以及可能会邀请如贝莱德、安联等机构的投资策略师,分析每个季度的投资方向。每个策略师都有自己比较有经验的方向,是一个很好的学习机会让自己了解不同行业的投资策略。有句老话叫“不听老人言,吃亏在眼前”,在投资方面,更应该去多听一下他们对一些行的投资看法,但不构成投资建议(入市需谨慎)。
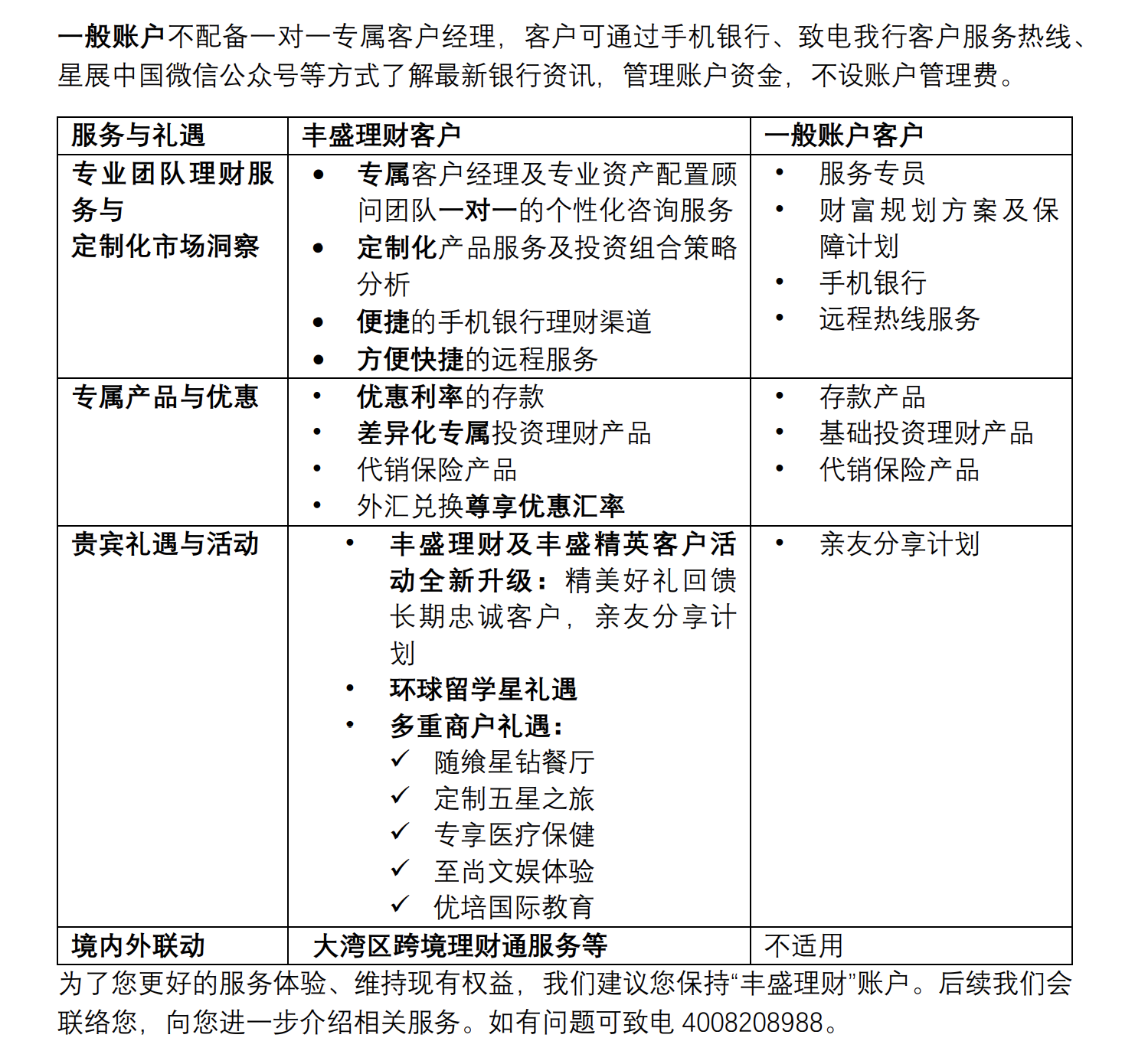
作为丰盛理财客户,在星展享有一对一的客户经理及有经验的团队为您提供理财服 务,还享有专属的市场洞察、差异化的产品和丰盛理财专属产品,并能获得差异化的费率、优惠汇率和丰盛理财专属的客户权益(比如旅游出行,医疗健康,教育培训, 美食优惠等)优惠的服务,还为丰盛理财客户不定期推出各项专属的客户活动 (如积分回馈活动)等等。

另外,星展银行的存款利率还相对比较高,因为他们的门槛比较高,所以高净值的客户比较多。

2025年,星展银行将多设一个一般账户,这个一般账户的目的是用来接受丰盛理财淘汰下来的客户,并不会去开放给分行。目前的星展银行中国只有一个账户类型就是“丰盛理财”,而且是免管理费的。各位丰盛理财的贵宾,在2025年就要留意一下自己账户的动态了,要保住丰盛理财的权益,还是要满足账户留存要求的。
管理费
「丰盛理财」的账户管理费为每月 300 元,如月日均资产总值达到等值人民币 1,000,000 元或以上,则免于收取。
一般账户与丰盛理财账户的区别

「星展银行」见证开户攻略:在国内如何拿到新加坡和香港星展银行银行卡?台湾|香港|加拿大也支持远程见证开户!
香港星展银行开户:美金定存利率4.6%,外币挂钩投资收益高达7.29%
电报群:立即加入「Lao朋友无国境生活方式交流群」
「福利」:以下都是本人测试过的一些App,新用户注册可领奖励。可查我的历史文章,或自助领取:https://fl.laosji.net/
「常用网址导航」:https://dh.laosji.net/
